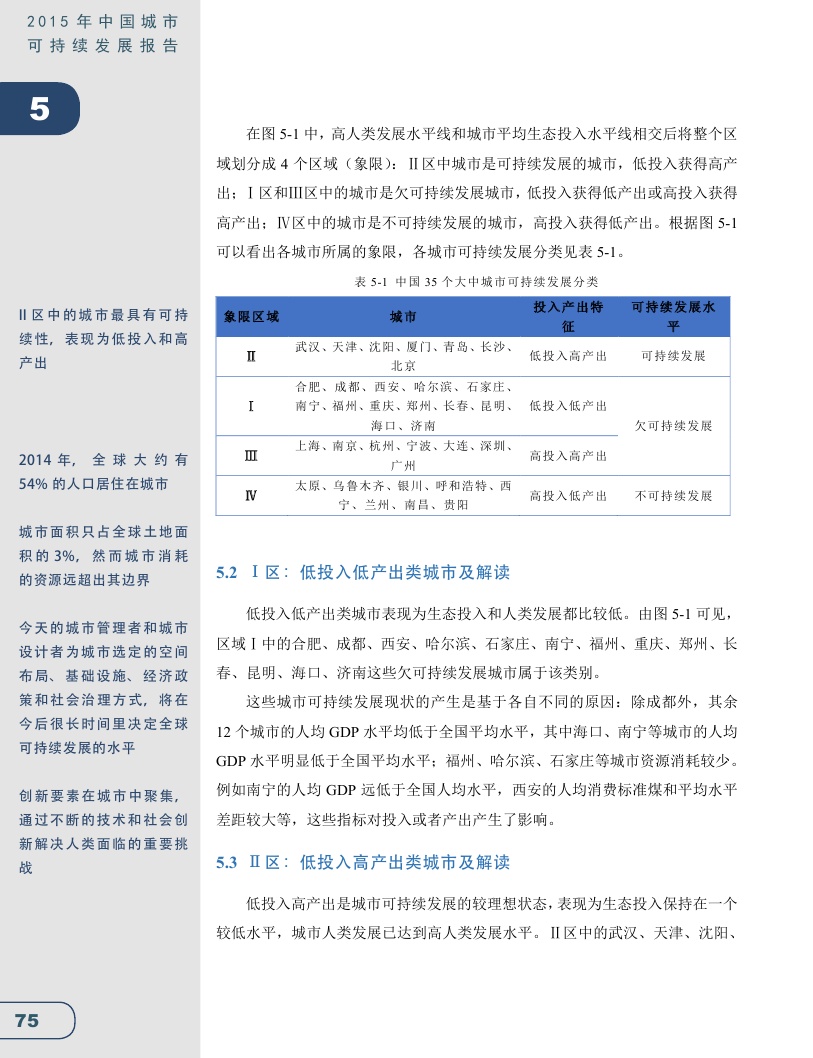
2015年中国城市可持续发展报告(全文)

发布时间: 2016-01-29 10:05:19  |  来源: 中国发展门户网  |  作者: 杨霄霄  |  责任编辑: 杨霄霄
关键词: 2015年 中国城市 可持续发展 报告 UNDP

   上一页   84   85   86   87   88   89   90   91   92   93   下一页  


返回顶部