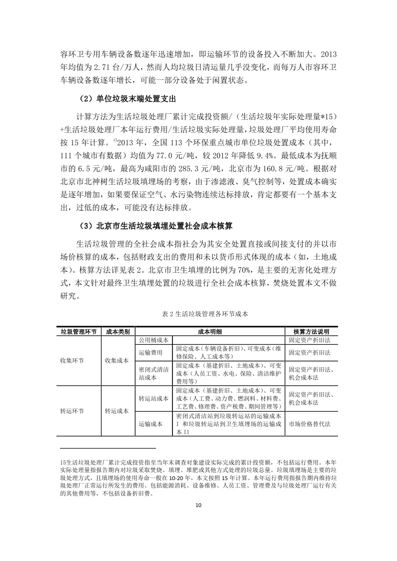
城市生活垃圾管理"十三五"目标和管理模式建议/全文

发布时间: 2015-12-28 12:57:46  |  来源: 中国发展门户网  |  作者: 人大国发院  |  责任编辑: 焦梦
关键词: 城市 垃圾 垃圾分类 管理 绿色 减排 评估

   上一页   9   10   11   12   13   14   15   16   17   18   下一页  


返回顶部