第六届“全球减贫案例征集活动”推荐案例揭晓 第七届启动
中国网/中国发展门户网讯

12月10日,2025全球减贫伙伴研讨会在北京举办。图为第六届“全球减贫案例征集活动”108个推荐案例名单发布,并举行颁奖仪式。
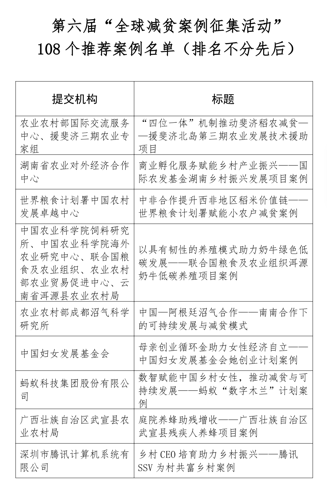
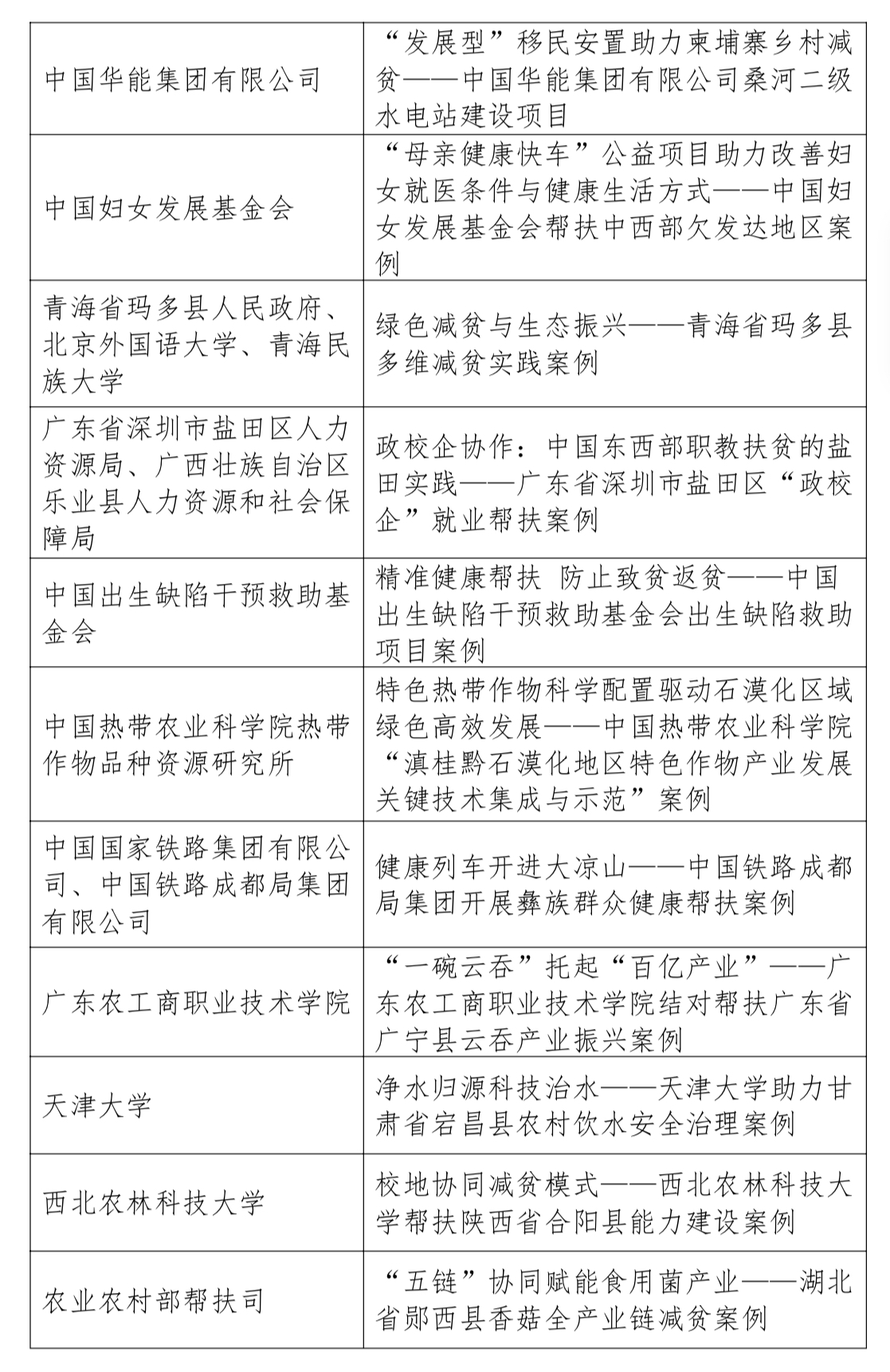
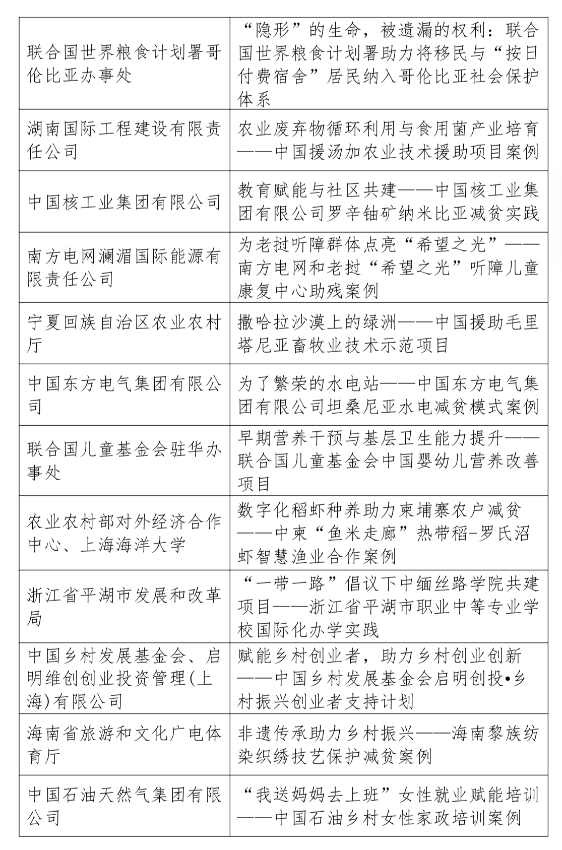
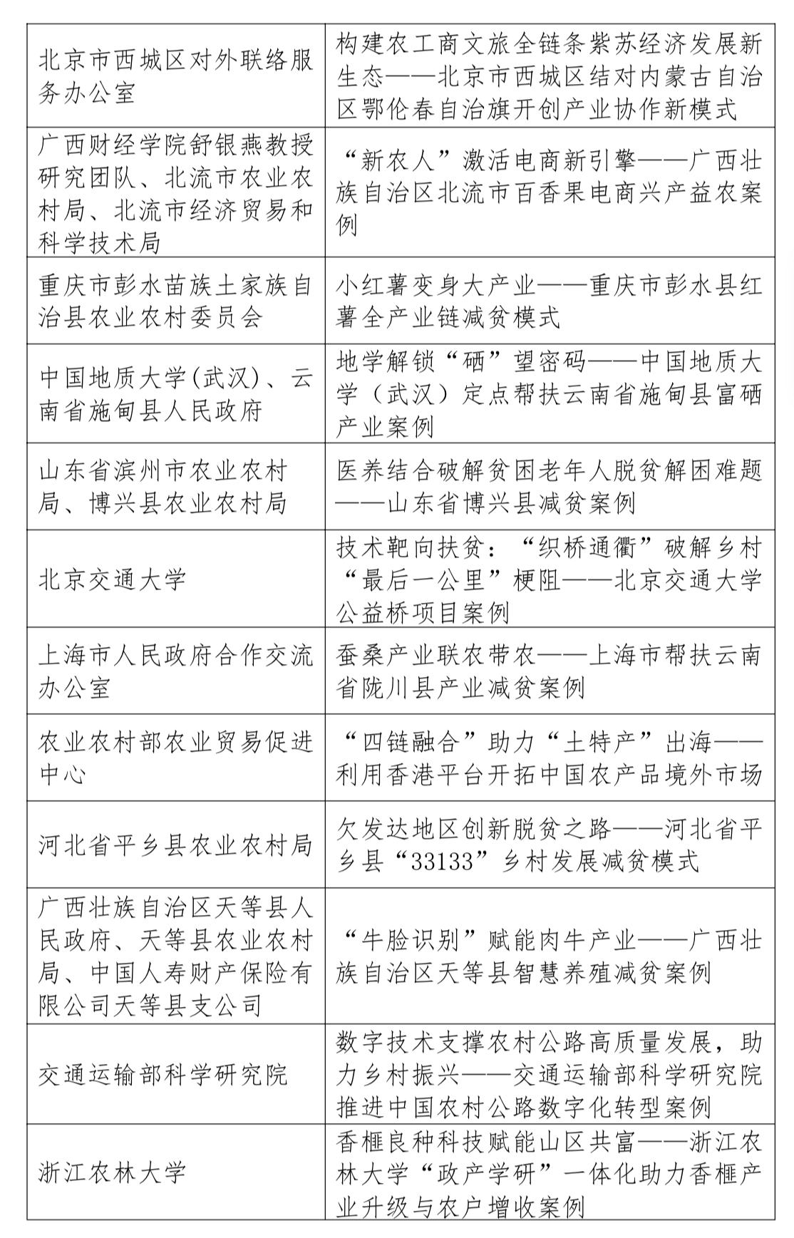
第六届全球减贫案例征集活动自2024年10月启动,共收到案例840篇,案例地点涉及加纳、肯尼亚、刚果(金)、乍得、纳米比亚、埃塞俄比亚、坦桑尼亚、尼日利亚、乌干达、老挝、印尼、柬埔寨、毛里塔尼亚、孟加拉国、尼泊尔、巴西、秘鲁、阿根廷、格林纳达、中国等40个国家和地区。此次案例征集活动经7家机构共同评审,评选出了108个推荐案例,重点关注减贫模式的可持续性和可推广性,技术的可操作性以及对脆弱群体的包容性,为世界各国关注减贫的机构和人士提供减贫模式和实施方案。

12月10日,2025全球减贫伙伴研讨会在北京举办。图为第七届“全球减贫案例征集活动”启动。征集活动由中国国际减贫中心、中国互联网新闻中心、世界银行、联合国粮食及农业组织、联合国世界粮食计划署、国际农业发展基金和亚洲开发银行等7家机构联合发起。
联合国粮食及农业组织驻华代表卡洛斯先生表示,全球减贫案例征集活动已发展成为一项重要的全球公共产品,记录了来自真实社区、应对真实难题的切实解决方案。这些推荐案例的价值在于,它们为决策者、捐助方和从业者展示了哪些措施行之有效、为何有效,并为在新的情境中复制经验提供了启示。
据了解,“全球减贫案例征集活动”面向全球关心扶贫的组织和个人征集原创优秀减贫案例,旨在以案例为载体,推广分享各国减贫成功实践。主办方通过出版案例集、精选案例制作可视化视频、图解等产品,将加大对获选案例和模式的推广力度,助力发展中国家农村可持续发展和减贫事业。活动自2018年启动以来,得到全球众多机构和个人积极响应和有效参与。六次活动共收集到减贫案例4500余篇,共评选出推荐案例637篇,涉及88个国家和地区,在国内外引起了积极反响。
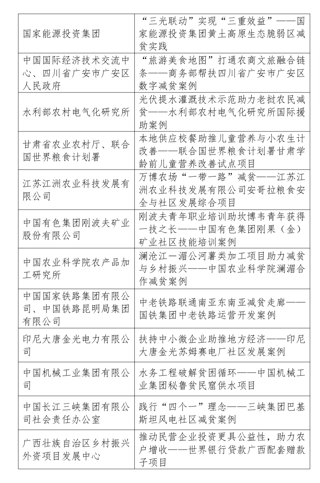
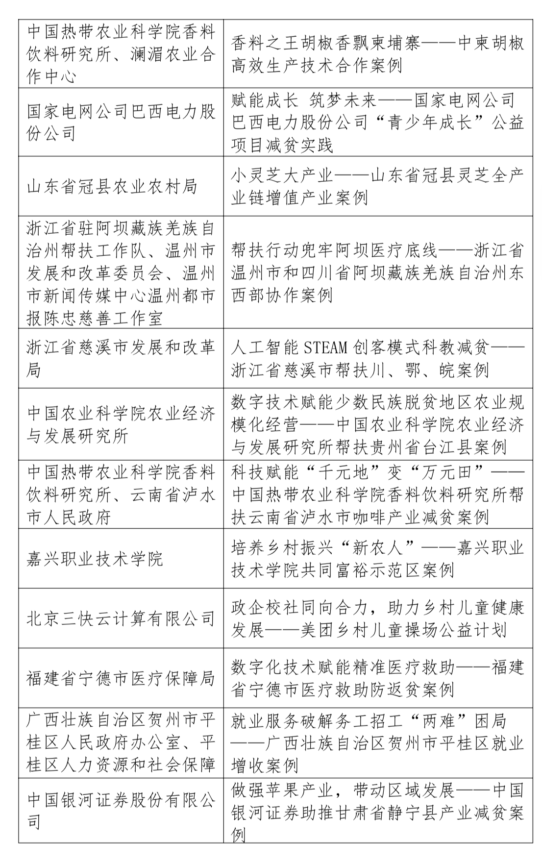
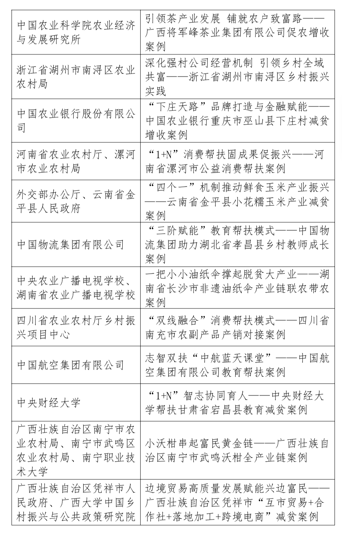
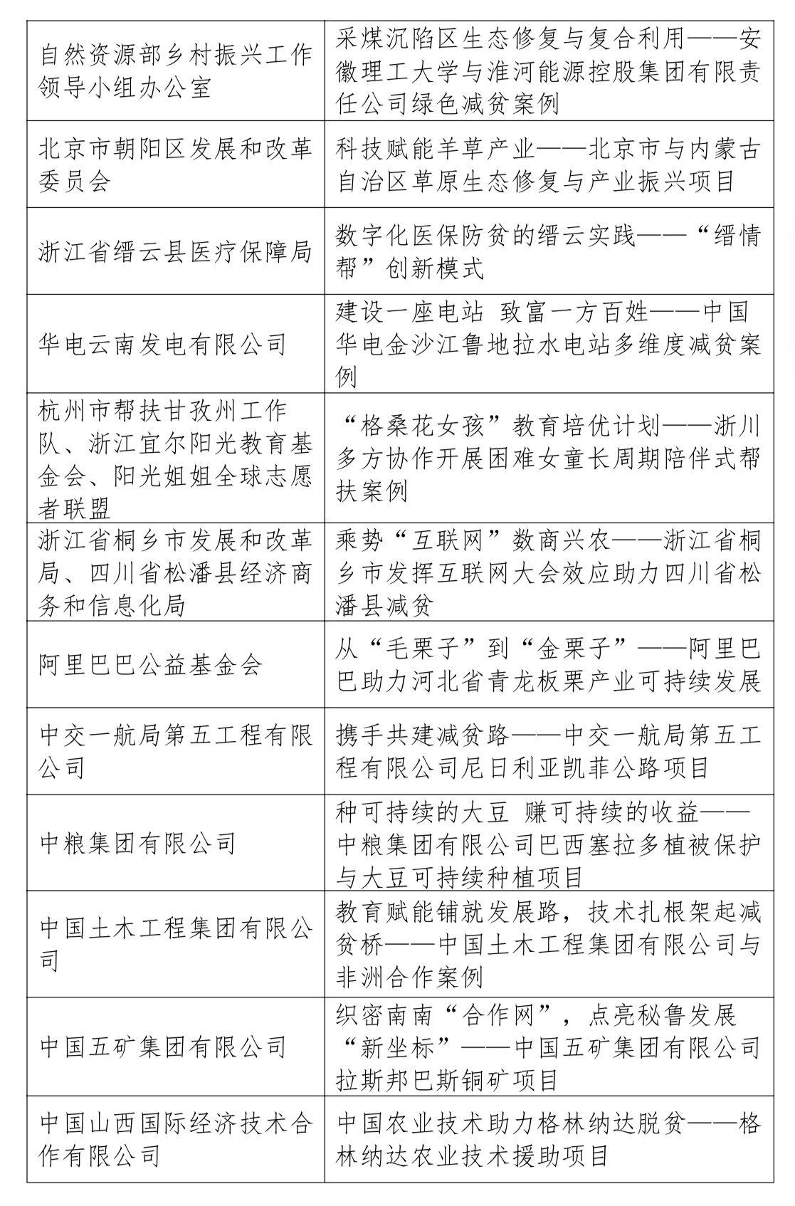
附:第六届“全球减贫案例征集活动”108个推荐案例名单(排名不分先后)

















